大资管统一监管下的保险资金股权投资合规要点,你PICK了吗?(一)
来源: 本站 时间: 2018-07-27 10:38:47 作者: 资产管理团队
摘要:随着《关于规范金融机构资产管理业务的指导意见》于2018年4月正式落地,大资管的发展路径已然清晰,这不仅意味着各类资管机构将在统一监管下公平竞争,也意味着优秀从业机构将拥有更多做大做强的机遇。对于保险资产管理机构而言,资管新规开启的新竞争格局,是挑战更是机遇。抓住大资管统一监管带来的机遇,把握保险资金股权投资的合规要点,在规范中创新、在竞争中展露锋芒,是保险资产管理机构未来的重要课题。北京市道可特律师事务所资产管理团队将对大资管统一监管下的保险资金股权投资合规要点进行系列解读,本文将对险资股权投资机遇、保险资金股权投资合规要点及险资股权投资严守“明股实债”红线三大方面进行解析。
一、统一监管下的险资股权投资机遇
2018年4月27日,由中国人民银行、中国银行保险监督管理委员会、中国证券监督管理委员会、国家外汇管理局联合发布的《关于规范金融机构资产管理业务的指导意见》(下称“《资管新规》”)正式落地,资管行业的“供给侧结构性改革”正式开始,银行、信托、证券、基金、期货、保险资管统一监管的时代正式来临。
基于保险监管部门历来对于保险资金投向、投资比例、管理模式和报备要求等设置了严格的红线,且保险资管一直专注管理长久期资金、潜心修炼大类资产配置能力,使得保险资管在面对《资管新规》时,相较于银行、信托等其他资管从容得多。此外,与其他资管行业相比,保险资管以往埋头专注管理母公司保险资金,参与市场化竞争的程度不够,而《资管新规》落地后,统一了同类资管产品的监管标准,明确了保险资管的公平竞争地位,这对于保险资管而言可以说既是挑战也是机遇,因此,抓住机遇、迎接挑战是保险资管未来的重要课题。
一方面,从保险资金投资运用的现状来看,截至2017年末,保险资金另类投资已经成为保险资金配置的第一大资产(如图1所示),而其中保险资金长期股权投资占比达10%。

图1:2017年保险资产配置情况
仅就另类投资的发展轨迹来看(如图2所示),从2013年至2017年11月末,另类投资在规模不断扩大的同时,占保险资金运用余额的比例逐年大幅上升,同时,保险资金运用收益率也呈现出稳定上升的趋势。
2013年~2017年11月末另类投资规模、占比及保险资金投资收益率

图2:2013年~2017年11月末另类投资规模、占比及保险资金投资收益率
另一方面,从监管部门对于保险资金运用的政策支持来看,险资金服务实体经济的政策空间,险资股权投资在未来支持实体经济发展方面将发挥巨大作用。2017年5月4日,原保监会发布的《中国保监会关于保险业支持实体经济发展的指导意见(保监发〔2017〕42号)》,明确了监管部门鼓励发挥保险资金独特优势的态度。从行业领域看,鼓励保险资金投向钢铁、煤炭、交通、水利、生态、能源、公共服务、制造业等。从投资方式来看,支持保险资产管理机构发起设立去产能并购重组基金;支持保险资金发起设立债转股实施机构,开展市场化债转股业务;鼓励保险资金参与不良资产处置等特殊机会投资业务、发起设立专项债转股基金等;鼓励通过股权、债权、股债结合、基金等形式为大型投资项目提供长期资金支撑;支持保险机构和军工企业共同发起设立保险军民融合发展基金。鼓励保险资产管理机构发起设立支持制造业创新发展、兼并重组和转型升级的债权计划、股权计划和股权投资基金等金融产品,作为受托人发起设立基础设施投资计划。从区域和国家发展规划来看,鼓励保险资金坚持服务国家战略和实体经济的导向,参与“一带一路”沿线国家和地区的重大基础设施、重要资源开发、关键产业合作和金融合作,服务京津冀协同发展、长江经济带以及西部开发、东北振兴、中部崛起、东部率先等区域发展,对接国家自贸区建设和粤港澳大湾区等城市群发展的重点项目和工程,投资关系国计民生的各类基础设施项目和民生工程。
如上所述,无论是从实践发展角度而言,还是从政策支持角度来看,保险资金股权投资在面临挑战的同时,机遇也是势不可挡。
二、保险资金股权投资合规要点纵览
从以往市场投资实践来看,保险资金股权投资,主要通过设立股权投资计划、投资私募股权基金等来实现。《资管新规》发布前, 保险资金股权投资业务适用的保险监管规则主要包括《保险资金投资股权暂行办法》《关于保险资金投资股权和不动产有关问题的通知》《中国保监会关于保险资金设立股权投资计划有关事项的通知》及《关于印发<保险资金设立股权投资计划报告要件及要点>监管口径的通知》,此外,私募股权基金的投资,在遵循上述规范性文件的基础上,还要遵循中国证监会、证券投资基金业协会关于私募股权基金的相关规范性文件的要求。
在上述文件中,2017年12月27日发布的《中国保监会关于保险资金设立股权投资计划有关事项的通知》(保监资〔2017〕 282号)(以下简称“282号文”),可以说是保险资金股权投资计划方面的变革性文件,叫停了名股实债(也称“明股实债”)型保险资金股权投资计划,对保险资金股权投资计划造成了重要影响。
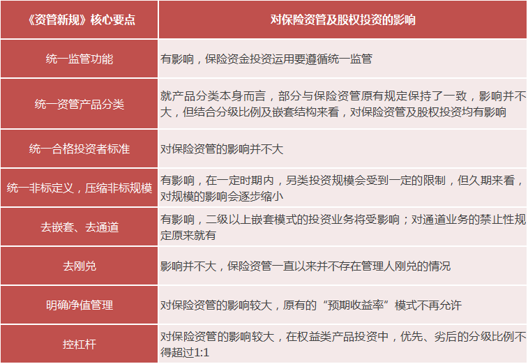
而在《资管新规》发布后,保险资管要遵循统一监管规则,在股权投资方面也或多或少受到《资管新规》的影响。下表是《资管新规》核心要点对于保险资管及股权投资的影响。

综合上述内容来看,未来保险资金股权投资在遵循《资管新规》基础上,要结合保险资金股权投资的相关规范性文件的要求,主要在明股实债(也称“名股实债”)、去通道、去嵌套、控杠杆、明确净值管理等方面严守红线,合规管理。
三、险资股权投资严守“明股实债”红线
(一)保险资金“明股实债”型投资的监管和认定
1.监管文件中对“明股实债”的认定
明股实债并非法律概念,而是投融资实践中发展出来的一种投资方式。顾名思义,其在名义上是股权投资,但实质上却是债权投资,通常投资人出于自身风险偏好,为避免投资风险,不追求权益性高收益,仅要求具有债权投资的固定回报。基于保险资金投资安全性偏好,在保险资管的投资实践中,明股实债一直以来是保险资管机构和投资者青睐的重要的投资方式,然而,监管部门对于保险资金明股实债型投资的禁止性规定实际上早已有之。
中国人民银行于2017年7月发布的《中国金融稳定报告2017》“三、资产管理业务发展中需要关注的主要问题”之“(三)影子银行面临监管不足”中就提到,“……银行表外理财,银信合作、银证合作、银基合作中投向非标准化债权类资产(以下简称“非标”)的产品,保险机构“名股实债”类投资等,具有影子银行特征。……”
2018年1月12日原保监会发布的《打赢保险业防范化解重大风险攻坚战的总体方案》(保监发〔2018〕9号)中规定,“坚决打击违规投资行为。集中整治保险资金运用乱象,严肃查处违规利用保险资金加杠杆、违规开展多层嵌套投资、违规开展资金运用关联交易、违规开展股权投资、违规开展境外投资等行为,严禁违法违规向地方政府提供融资,坚决制止明股实债等变相增加实体经济成本的违规行为,依法从重处罚相关机构和责任人(资金部)。”
综观金融监管规范性文件,截至目前,对“明股实债”做过明确定义的,是原银监会及中国证券投资基金业协会,但其效力级别都非常低。
2017年初,银监会(现中国银行保险监督管理委员会)更新的《G06理财业务月度统计表》报表中提到明股实债为“投资方在将资金以股权投资方式进行投资之前,与资金需求方签署一个股权回购协议,双方约定在规定期间内,由资金的使用方承诺按照一定的溢价比例,全额将权益投资者持有的股权全部回购的结构性股权融资安排。”
中国证券投资基金业协会在2017年2月13日发布的《证券期货经营机构私募资产管理计划备案管理规范第4号—私募资产管理计划投资房地产开发企业、项目》中明确规定:“本规范所称名股实债,是指投资回报不与被投资企业的经营业绩挂钩,不是根据企业的投资收益或亏损进行分配,而是向投资者提供保本保收益承诺,根据约定定期向投资者支付固定收益,并在满足特定条件后由被投资企业赎回股权或者偿还本息的投资方式,常见形式包括回购、第三方收购、对赌、定期分红等。”
此外,“282号文”之“三”的规定,也被业界认为是对明股实债的禁止性规定,该条规定“股权投资计划取得的投资收益,应当与被投资未上市企业的经营业绩或私募股权投资基金的投资收益挂钩,不得采取以下方式承诺保障本金和投资收益:(一)设置明确的预期回报,且每年定期向投资人支付固定投资回报;(二)约定到期、强制性由被投资企业或关联第三方赎回投资本金;(三)中国保监会认定的其他情形”。
2018年1月8日原保监会发布的《关于加强保险资金运用管理支持防范化解地方政府债务风险的指导意见》(保监发〔2018〕6号)中也明确规定,“保险机构开展保险私募基金、股权投资计划、政府和社会资本合作(PPP)等保险资金运用创新业务,要遵循审慎合规原则,投资收益应当与被投资企业的经营业绩或股权投资基金的投资收益挂钩……”
综合上述规范性文件的内容可以看出,“明股实债”重要的特点包括“不与业绩挂钩”“保本保息(核心)”“不参与经营”,其常见的形式包括结构化资管产品、回购/受让、差额补足、对赌、定期/强制分红等。
从原银监会以及保险会对明股实债的上述观点来看,我们可以对保险资金“明股实债”型投资简要做如下定义:与被投资企业的经营业绩不相挂钩,要求被投资企业通过支付固定投资回报或约定到期、强制赎回投资本金等方式承诺保障本金和投资收益的投资方式。
2.保险资金投资实践中常见明股实债类型
结合以往保险资金的投资实践来看,明股实债的主要模式包括“回购”“差额补足”“对赌”等模式。
(1)“回购协议”模式
该种模式在实践中体现为:在产品备案文件中体现为直接的股权投资(如《增资扩股协议》),但在备案文件之外通过签署《股权远期回购协议》等类似协议的方式约定固定分红比例,到期后约定原股东或融资方的关联方回购股权实现退出。为避免回购主体的信用风险,在此基础上亦有增加对回购的连带担保,或增加对本金回购支付金额与预期收益的补足承诺等增信措施。
(2)对赌/估值调整/差额补足等模式
此类的模式通常以实现业绩目标、挂牌/上市、完成财务指标等作为对赌条件,并以此对企业进行估值调整、要求其他股东或实际控制人进行业绩补偿、回购股权等。但是,对于对赌条款,不能一概而论认定其不符合监管要求,业绩对赌之合法合规性取决于其是否违反明股实债禁令。
(3)政府融资项目中的明股实债模式
过去,在一些地方政府融资平台的项目中,有限合伙型基金明股实债交易结构较为常见,表现为股权投资计划作为合伙型基金的优先级LP,地方政府融资平台作为劣后级的LP;有限合伙型基金再将资金投入到标的公司。同时,由于地方政府无法提供担保,因此往往采用承诺函或者将还款资金纳入财政预算等手段为标的公司的收益提供兜底。但此种方式随着对地方政府债务的监管,被彻底禁止。
(二)从司法实践判例来看对“股”“债”的认定和结果
1.关于“股”“债”的认定
从已有的司法判例来看,关于是“股权”还是“债权”,判定不一。但综合来看,在以往实践中很多已有裁判中判定为股权,主要裁判思路为:首先,根据双方约定的主协议内容探求双方真实意思表示;其次,观察实际履行情况,如果投资方确实以合理对价取得了公司股权且办理了登记,对公司事务具有一定的管理权,则认定为股权投资。在认定为股权情况下,股权回购协议则依据双方当事人具体约定履行即可。
【案例一】新华信托与湖州港城置业破产债权确认纠纷案:认定为股权
湖州市吴兴区人民法院于2016年8月22日做出了《新华信托与湖州港城置业破产债权确认纠纷案民事判决书》[(2016)浙0502民初1671号],该案件基本事实情况为:原告新华信托以22478万元从被告港城置业股东纪阿生、丁林德处收购80%的股权;双方约定了固定比例收益,并且为融资设定了1.5年、2年、2.5年的固定期限。最终承担“返还”资金并支付收益的主体为港城置业,其余股东均提供了不同形式的担保。双方约定新华信托有权委派2名董事(其余3名董事由持股20%的原股东委派);实际履约过程中,新华信托也依约向港城置业委派了2名董事,参与公司相关事项的表决,且对公司重大事项享有一票否决权。本案的争议焦点是新华信托向港城置业汇付的22478万元是股权转让款还是借款,法院最终认定其为股权,理由为《股权转让协议》系真实意思表示,合法有效;该案系破产债权纠纷,外部债权人依据公司股东登记的公示效力产生的合理信赖应当受到保护,应当适用外观主义原则,确认原告方具有股东身份,不应享有破产债权。
【案例二】新华信托与强人置业等金融借款合同纠纷案:认定为债权
2015年4月8日,重庆市高级人民法院作出了《新华信托股份有限公司与宁波市强人置业发展有限公司、叶罕嗣等金融借款合同纠纷一审民事判决书》[(2014)渝高法民初字第00045号],该案基本事实情况为:2013年5月3日新华信托、叶罕嗣、叶忠真签署了《股权收益权转让合同》,新华信托受让叶罕嗣、叶忠真持有的强人置业100%股权收益权。叶罕嗣、叶忠真负有按约履行收益权回购、支付回购本金及溢价款的义务。同日,新华信托与强人置业公司签订《抵押合同》,抵押范围包括收益权回购本金、溢价款、利息、罚息等。新华信托与叶罕嗣、叶忠真签署《股权质押合同》,约定范围与《抵押合同》一致。后因强人置业违约,叶罕嗣、叶忠真未支付股权收益权回购本金、溢价款、利息等,新华信托向法院提起诉讼,要求叶罕嗣、叶忠真支付股权回购款本金、溢价款、费用并实现抵押权和质权等。法院经审理后认定:《信托融资合同》第十五条第二、第三款约定,本合同将作为主债权合同用于办理房产抵押、股权质押登记;而《股权收益权转让合同》作为合同附件,应当以主合同确定双方的法律关系。而主合同中约定了融资利率、本金偿还及利息支付、违约利息及复利等条款,是一个典型的债权合同。因此,双方法律关系被界定为债权投资,而股权收益权转让则成为担保措施之一。
2.关于违反明股实债合同效力的认定
从以往的司法判例来看,即使违反明股实债而签订的合同,也并不一定会被认定为无效,这一方面是基于过去本着鼓励交易的原则,在《合同法司法解释一》第4条中明确规定,“合同法实施以后,人民法院确认合同无效,应当以全国人大及其常委会制定的法律和国务院制定的行政法规为依据,不得以地方性法规、行政规章为依据。”但同时,在《合同法》第52条第4项也明确规定“损害社会公共利益”的合同无效。而结合最新的司法解释和司法案例来看,即使并未违反法律、行政法规,但也有可能会因认定为“损害社会公共利益”而被认定为无效。
2017年8月4日最高人民法院印发《关于进一步加强金融审判工作的若干意见》(法发〔2017)22号),其中指出,“以金融服务实体经济为价值本源,依法审理各类金融案件。对于能够实际降低交易成本,实现普惠金融,合法合规的金融交易模式依法予以保护。对以金融创新为名掩盖金融风险、规避金融监管、进行制度套利的金融违规行为,要以其实际构成的法律关系确定其效力和各方的权利义务”。
最高人民法院于2018年3月4日作出的《福建伟杰投资有限公司、福州天策实业有限公司营业信托纠纷二审民事裁定书》[(2017)最高法民终529号],中,最高人民法院认为“由于双方签订的《信托持股协议》违反了中国保险监督管理委员会《保险公司股权管理办法》的禁止性规定,损害了社会公共利益,依法应认定为无效。”而认定合同无效的具体理由,值得我们来进行借鉴和反思,在该裁定中提到“本院认为,天策公司、伟杰公司签订的《信托持股协议》内容,明显违反中国保险监督管理委员会制定的《保险公司股权管理办法》第八条关于‘任何单位或者个人不得委托他人或者接受他人委托持有保险公司的股权’的规定,对该《信托持股协议》的效力审查,应从《保险公司股权管理办法》禁止代持保险公司股权规定的规范目的、内容实质,以及实践中允许代持保险公司股权可能出现的危害后果进行综合分析认定。首先,从《保险公司股权管理办法》禁止代持保险公司股权的制定依据和目的来看,尽管《保险公司股权管理办法》在法律规范的效力位阶上属于部门规章,并非法律、行政法规,但中国保险监督管理委员会是依据《中华人民共和国保险法》第一百三十四条关于‘国务院保险监督管理机构依照法律、行政法规制定并发布有关保险业监督管理的规章’的明确授权,为保持保险公司经营稳定,保护投资人和被保险人的合法权益,加强保险公司股权监管而制定。据此可以看出,该管理办法关于禁止代持保险公司股权的规定与《中华人民共和国保险法》的立法目的一致,都是为了加强对保险业的监督管理,维护社会经济秩序和社会公共利益,促进保险事业的健康发展。其次,从《保险公司股权管理办法》禁止代持保险公司股权规定的内容来看,该规定系中国保险监督管理委员会在本部门的职责权限范围内,根据加强保险业监督管理的实际需要具体制定,该内容不与更高层级的相关法律、行政法规的规定相抵触,也未与具有同层级效力的其他规范相冲突,同时其制定和发布亦未违反法定程序,因此《保险公司股权管理办法》关于禁止代持保险公司股权的规定具有实质上的正当性与合法性。再次,从代持保险公司股权的危害后果来看,允许隐名持有保险公司股权,将使得真正的保险公司投资人游离于国家有关职能部门的监管之外,如此势必加大保险公司的经营风险,妨害保险行业的健康有序发展。加之由于保险行业涉及众多不特定被保险人的切身利益,保险公司这种潜在的经营风险在一定情况下还将危及金融秩序和社会稳定,进而直接损害社会公共利益。综上可见,违反中国保险监督管理委员会《保险公司股权管理办法》有关禁止代持保险公司股权规定的行为,在一定程度上具有与直接违反《中华人民共和国保险法》等法律、行政法规一样的法律后果,同时还将出现破坏国家金融管理秩序、损害包括众多保险法律关系主体在内的社会公共利益的危害后果。《中华人民共和国合同法》第五十二条规定,‘有下列情形之一的,合同无效:(一)一方以欺诈、胁迫的手段订立合同,损害国家利益;(二)恶意串通,损害国家、集体或者第三人利益;(三)以合法形式掩盖非法目的;(四)损害社会公共利益;(五)违反法律、行政法规的强制性规定。’故依照《中华人民共和国合同法》第五十二条第四项等规定,本案天策公司、伟杰公司之间签订的《信托持股协议》应认定为无效。”
综上所述,道可特律师事务所资产管理团队认为,即便在过去的司法判例中,违反明股实债而签订的合同被认定为有效,但根据最新的司法监管精神来看,合同效力的判定依据并不限于“法律、行政法规”,如果行政规章、地方法规的规定没有违反其上位法的规定,则可能会向上“穿透”至其上位法来作为裁判依据,同时是否违反社会公共利益也是重要的裁判依据。
可能感兴趣
专业团队
- A
- B
- C
- D
- E
- F
- G
- H
- I
- J
- K
- L
- M
- N
- O
- P
- Q
- R
- S
- T
- U
- V
- W
- X
- Y
- Z
行业研究
更多-
《全国私募基金法律健康指数报告》本次报告的目的为以私募基金行业指数的形式提供关于立法、监管、司法的洞见。绿法联盟作为首个以法律为核心要素,以研究院为依托,以互联网为平台,以国际化为视野的法律跨界联盟,一直关注立法、监管、司法将以何种方式影响私募行业。时至今日,私募基金的体量已经发展至可以和公募基金等量齐观,其发展不得不称之为迅猛。但是,私募基金高歌猛进的同时也繁芜丛杂,自2016年始,监管、立法层对私募基金更加关注,故此尝试编纂私募基金行业法律健康指数报告,以量化考察私募基金行业法律风险方面的变化。以期以史鉴今,为未来的私募基金行业发展提供一点洞见。 -
《央企(A股)上市公司法律健康指数报告》《央企(A股)上市公司法律健康指数报告》是目前市场上首份以法律健康为导向和评判标准的、研究央企(A股)上市公司发展健康度的指数报告,是第一份由第三方机构推出的带有公益性和学术性的央企(A股)上市公司指数报告,是研究、评价央企(A股)上市公司的一个全新视角与一项创新性举措。报告对央企(A股)上市公司的健康度做了全视角、多层次的分析和解读;报告以动态发展的数据库为支撑,在绿法(国际)联盟(GLGA)的协调下与相关监管部门、治理机构、重要行业组织、经营主体形成互动机制,围绕央企(A股)上市公司开展长期跟踪研究,努力推出对认识央企(A股)上市公司、推进央企(A股)上市公司发展具有重要影响的学术成果。 -
《2018中国保险行业法律健康蓝皮书》《2018中国保险行业法律健康蓝皮书》包括上篇《保险行业法律健康指数报告》及下篇《保险行业法律专题报告》。其中,《保险行业法律健康指数报告》是由绿法(国际)联盟(GLGA)继2018年成功发布首份《保险行业法律健康指数报告》之后连续第二年发布,该指数能够综合、直观反映近三年来保险行业整体的法律健康状态。《保险行业法律专题报告》则结合近年来保险行业及保险资金运用领域法律实务,针对当下行业实务中的热点及疑难复杂问题,从法律视角予以分析和解读,以期为保险行业及保险资金运用的合法合规发展提供一些意见和建议。
品牌活动
更多-
[05/28]道可特20周年系列活动丨科技驱动型企业法律服务创新论坛
在各界同仁的关心和支持下,道可特成都办公室在注册成立的半年里即取得快速发展。作为道可特二十周年系列活动之一,我们拟于2023年5月28日在成都天府新区中央法务产业大厦隆重举办“高端法律服务业创新与发展论坛暨科技驱动型企业法律服务创新论坛”。届时,行业内外的领导嘉宾、专家学者、企业高管、全国知名律所贤达和著名媒体代表,将悉数出席。 -
[05/28]道可特20周年系列活动丨高端法律服务业创新发展论坛
在各界同仁的关心和支持下,道可特成都办公室在注册成立的半年里即取得快速发展。作为道可特二十周年系列活动之一,我们拟于2023年5月28日在成都天府新区中央法务产业大厦隆重举办“高端法律服务业创新与发展论坛暨科技驱动型企业法律服务创新论坛”。届时,行业内外的领导嘉宾、专家学者、企业高管、全国知名律所贤达和著名媒体代表,将悉数出席。 -
[04/22]济南·2023年“世界知识产权日”主题论坛
在第23个世界知识产权日到来之际,作为道可特二十周年系列活动之一,由多家单位主办、北京市道可特(济南)律师事务所承办的2023年“世界知识产权日”主题论坛将在山东济南隆重举行。本届论坛以知识产权高质量发展为导向,以国内知识产权现状分析及相关热点问题为核心,以数据合规、全链条知产法律服务、专利维权、知产价值最大化为抓手,以期推动知识产权服务业全方位高质量发展。届时,来自各级司法部门领导,各级知识产权协会及律师协会领导,行业专家、学者,全国知名媒体人共聚一堂,共聚发展之智,共谋发展之策。
