互金股权众筹的“坑”在哪里?——以互金平台的法律风险为视角
来源: 北京市律师事务所 时间: 2018-07-09 14:57:16 作者: 道可特私募基金团队
摘要:近年来,股权众筹作为一种新兴的快速融资方式,因有利于解决中小微企业融资难问题以及集结投资者闲散资金而备受推崇,得到迅速发展。但是,该融资方式毕竟处于发展初期,在法律层面、制度层面面临很多风险。2018年3月,证监会发布2018年度立法工作计划,其中包括股权众筹试点办法。尽管国家对互联网股权众筹的发展极为重视,不断加强监管“严加看守”,但是仍然存在乱象横生、风险肆虐的现象。因此,北京市律师事务所道可特私募基金团队将聚焦互金股权众筹平台,重点揭示提供股权众筹服务的互金平台存在的平台合规、信息审核、诉讼争议、刑事犯罪等方面的法律风险。
2018年6月,《互联网非公开股权融资暂行管理办法》开始起草,有望在今年正式出台,该管理办法由中国互联网金融协会牵头组织起草,京东金融、蚂蚁金服、米筹金服等企业代表也参与讨论。互金股权众筹沉寂一年后将活力重启,在此背景下,本文将梳理互金股权众筹相关法律法规及主要内容,并重点介绍互金股权众筹平台的法律风险问题。
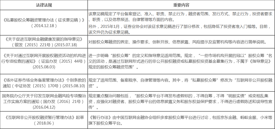
一、互金股权众筹相关法律法规

二、互金平台主要法律风险
(一)平台合规风险
根据上述相关法律法规,对于互金股权众筹业务从最初的大力支持鼓励为主,到现在的聚焦合规监管,这个过程中对互金股权众筹设置多项限制。比如:股权众筹平台不得发布虚假标的;股权众筹平台不得自筹;股权众筹平台需要履行信息披露、股东权益保护、不得进行虚假陈述和误导性宣传;股权众筹平台未经批准不得从事资产管理、债权或股权转让、高风险证券市场配资等金融业务;平台不得对金融产品和业务做虚假违法广告宣传;客户和自有资金分账管理,客户资金第三方存管,不得挪用和占用客户资金;房地产开发企业、中介和互联网金融从业机构等未取得相关金融资质,不得利用股权众筹平台从事房地产金融业务;未经批准不得将私募发行的多种金融产品通过打包、拆分等形式向公众销售;证券公司、基金公司和期货公司等持牌金融机构不得与互联网企业合作违法违规开展业务等。
互金平台在从事股权众筹相关业务时,须谨慎依据上述法律法规操作,避免触碰红线。
(二)信息审核风险
互联网平台在提供融资服务时需要对投资者、项目融资方双方信息进行审核,这个过程实际存在着信息审核不实、不全带来的风险。
按照互金股权众筹相关法律法规要求,互金股权众筹平台需要审核投资人是否是合格投资人、领头人是否有相应资质等,但是目前多数平台只是投资者自行认可简单注册即可,或者即便是平台审核资格也只是简单的电话审核等,并不能很好地保证信息的真实性和准确性。
平台还需加强对融资方、融资项目,以及互金平台自身方面的信息披露,并审核相关信息的真实性,加强对投资者的权益保护。但是实际操作中许多平台仅是形式审核,并且由于平台在融资方融资项目成功后可以得到约定的服务费或者相应的股权,因而平台更希望促成项目融资成功,而难以在审核信息时保持中立态度,甚至有些平台对项目进行虚假陈述和误导性宣传。这种情况对于平台、投资人及融资方来说都会带来巨大的风险。
(三)平台权利义务模糊带来的诉讼风险
目前对于股权众筹平台的具体操作流程、风险监管等尚没有明确细致的规定,因而在实践操作中平台的权利义务并不清晰,一旦出现融资方跑路等情况时,平台极易陷入诉讼之中。
股权众筹平台服务类似于居间服务,但并不单纯具有居间功能,它还有审核信息和监管交易的职能。所以当出现融资方跑路、融资项目信息不真实等情况导致投资人权益受损时,投资人往往会首先状告平台,并且由于互金平台投资人人数众多,因此通常案件影响较大,平台信誉损失较大,而信誉是互金平台最重要的品牌。
(四)涉及刑事犯罪风险
(1)擅自发行股票、公司、企业债券罪
《证券法》第 10 条的规定,“公开发行证券,必须符合法律、行政法规规定的条件,并依法报经国务院证券监督管理机构或者国务院授权的部门核准;未经依法核准,任何单位和个人不得公开发行证券。有下列情形之一的为公开发行:向不特定对象发行证券,向特定对象发行证券累计超过200人,法律、行政法规规定的其他情况”。《公司法》规定,成立股份有限公司的股东人数不能超过 200人,成立有限合伙制的股东人数为2人以上且不能超过50。这些有关人数的规定都是股权众筹的人数限制。
实践中,很多平台的股权众筹项目表面符合人数要求,但是实际上采用线下一对一约见,以合伙方式投入股权等方式规避人数要求,这种多层有限合伙、股权代持的方式,容易被认定为刑事犯罪。
(2)非法吸收公众存款罪
《最高人民法院关于审理非法集资刑事案件具体应用法律若干问题的解释》第一条规定,“(一)未经有关部门依法批准或者借用合法经营的形式吸收资金;(二)通过媒体、推介会、传单、手机短信等途径向社会公开宣传;(三)承诺在一定期限内以货币、实物、股权等方式还本付息或者给付回报;(四)向社会公众即社会不特定对象吸收资金”,等行为都应当认定为“非法吸收存款或者变相吸收存款”而可能触犯非法吸收公众存款罪。
在互联网金融平台股权众筹项目中,不免会涉及“公开宣传”和“向不特定对象吸收资金”,以及互金众筹中经常出现利用股权代持或者有限合伙的方法以注册投资人的名义进行隐名投资,从而变相扩大了投资人范畴,容易被认定为非法吸收公共存款犯罪行为。
(3)洗钱犯罪
《刑法》第191条将洗钱罪规定为,明知是毒品犯罪、黑社会性质的组织犯罪、恐怖活动犯罪、走私犯罪、贪污贿赂犯罪、破坏金融管理秩序犯罪、金融诈骗犯罪的所得及其产生的收益,为掩饰、隐瞒其来源和性质,提供资金账户,协助将财产转换为现金、金融票据、有价证券、通过转账或者其他结算方式协助资金转移,协助将资金汇往境外的,以及以其他方法掩饰、隐瞒犯罪所得及其收益的来源和性质的行为。
互金股权众筹市场融资数额大、投资人背景复杂,股权代持和有限合伙方式普遍,以及对资金来源监管审查缺失,很容易使真正的“黑钱”所有人藏匿其中,掩饰犯罪分子的真实身份,使其“黑钱”得以通过股权众筹平台进行资金性质的转化。
三、结语
互金股权众筹是集结闲散资金、助力中小企业成长的重要手段,也是达成普惠金融目标重要途径,如果能够有效防范其中的风险,引导其良性健康发展,将有力推动我国金融市场的活跃,高质量经济的发展。
可能感兴趣
专业团队
- A
- B
- C
- D
- E
- F
- G
- H
- I
- J
- K
- L
- M
- N
- O
- P
- Q
- R
- S
- T
- U
- V
- W
- X
- Y
- Z
行业研究
更多-
《全国保险行业法律健康指数报告(2015-2017)》《全国保险行业法律健康指数报告(2015-2017)》是由绿法(国际)联盟(GLGA)作为编制单位,北京市道可特律师事务所作为专业支持单位,并在外部专家团队的指导下,共同打造的资本市场行业法律健康指数报告系列研究课题之一。2017年,绿法(国际)联盟(GLGA)成功发布了其资本市场行业法律健康指数报告系列研究课题的首份研究成果,即《私募基金行业法律健康指数报告》。《保险行业法律健康指数报告》是该研究课题的第二份研究成果。 -
《央企(A股)上市公司法律健康指数报告》《央企(A股)上市公司法律健康指数报告》是目前市场上首份以法律健康为导向和评判标准的、研究央企(A股)上市公司发展健康度的指数报告,是第一份由第三方机构推出的带有公益性和学术性的央企(A股)上市公司指数报告,是研究、评价央企(A股)上市公司的一个全新视角与一项创新性举措。报告对央企(A股)上市公司的健康度做了全视角、多层次的分析和解读;报告以动态发展的数据库为支撑,在绿法(国际)联盟(GLGA)的协调下与相关监管部门、治理机构、重要行业组织、经营主体形成互动机制,围绕央企(A股)上市公司开展长期跟踪研究,努力推出对认识央企(A股)上市公司、推进央企(A股)上市公司发展具有重要影响的学术成果。 -
《2018中国保险行业法律健康蓝皮书》《2018中国保险行业法律健康蓝皮书》包括上篇《保险行业法律健康指数报告》及下篇《保险行业法律专题报告》。其中,《保险行业法律健康指数报告》是由绿法(国际)联盟(GLGA)继2018年成功发布首份《保险行业法律健康指数报告》之后连续第二年发布,该指数能够综合、直观反映近三年来保险行业整体的法律健康状态。《保险行业法律专题报告》则结合近年来保险行业及保险资金运用领域法律实务,针对当下行业实务中的热点及疑难复杂问题,从法律视角予以分析和解读,以期为保险行业及保险资金运用的合法合规发展提供一些意见和建议。
品牌活动
更多-
[05/28]道可特20周年系列活动丨科技驱动型企业法律服务创新论坛
在各界同仁的关心和支持下,道可特成都办公室在注册成立的半年里即取得快速发展。作为道可特二十周年系列活动之一,我们拟于2023年5月28日在成都天府新区中央法务产业大厦隆重举办“高端法律服务业创新与发展论坛暨科技驱动型企业法律服务创新论坛”。届时,行业内外的领导嘉宾、专家学者、企业高管、全国知名律所贤达和著名媒体代表,将悉数出席。 -
[05/28]道可特20周年系列活动丨高端法律服务业创新发展论坛
在各界同仁的关心和支持下,道可特成都办公室在注册成立的半年里即取得快速发展。作为道可特二十周年系列活动之一,我们拟于2023年5月28日在成都天府新区中央法务产业大厦隆重举办“高端法律服务业创新与发展论坛暨科技驱动型企业法律服务创新论坛”。届时,行业内外的领导嘉宾、专家学者、企业高管、全国知名律所贤达和著名媒体代表,将悉数出席。 -
[04/22]济南·2023年“世界知识产权日”主题论坛
在第23个世界知识产权日到来之际,作为道可特二十周年系列活动之一,由多家单位主办、北京市道可特(济南)律师事务所承办的2023年“世界知识产权日”主题论坛将在山东济南隆重举行。本届论坛以知识产权高质量发展为导向,以国内知识产权现状分析及相关热点问题为核心,以数据合规、全链条知产法律服务、专利维权、知产价值最大化为抓手,以期推动知识产权服务业全方位高质量发展。届时,来自各级司法部门领导,各级知识产权协会及律师协会领导,行业专家、学者,全国知名媒体人共聚一堂,共聚发展之智,共谋发展之策。
