揭开QDLP的神秘“面纱”——浅析QDLP的投资模式与要求
来源: 本站 时间: 2018-06-25 13:27:31 作者: 金融与资本市场团队
导语:上海市金融办主任方星海6月在中国上海网站就《“十二五”时期上海国际金融中心建设规划》(下称《规划》)进行解读与网民互动时曾表示,上海金融办今年将扩大上海外商股权投资企业(QDLP, Qualified Domestic Limited Partnet)试点,同时要继续吸引国际上的另类资产管理机构落户上海。据此有分析人士指出,在境内注册的大型海外对冲基金或优先获批参与QDLP的试点。
截至目前,不少中外资产管理机构都对这一试点表现出浓厚兴趣,并积极筹备申请参与上述50亿美元的QDLP额度试点。另据了解,一些颇具实力的“国字号”资产管理机构也有意参与到这一试点中。北京市道可特律师事务所金融与资本市场团队将对QDLP的投资模式以及法律结构进行简要分析, 以期对境内外的资产管理机构及投资者了解及参与QDLP试点作出参考。
一、特殊主体境外投资的三种形式
1.合格机构投资者(QDII)境外投资
合格境内机构投资者(QDII)境外投资,是指经中国证监会、中国银监会等部门批准的境内基金管理公司、证券公司、信托公司等,以自有资金或在境内募集的资金,投资于法规及相关部门允许的境外证券产品。
QDII的优势在于可在国家外汇局批准的额度范围内在境内托管/保管银行直接办理购汇手续,无须就各个投资项目单独申请商务部门、发改部门和外汇局等部门的审批;但目前仅金融机构可以获得QDII牌照和申请额度,且只能投资于境外证券市场, 且中国证监会等部门对其监管的QDII产品的投资品种、投资比例等都做出限制性规定。
2.合格境内有限合伙人(QDLP)境外投资
合格境内有限合伙人(QDLP)目前在上海、天津和青岛等地试点。其核心是允许境外投资机构通过申请QDLP资格在中国境内设立QDLP管理企业,由QDLP管理企业在中国境内发起设立可面向境内合格投资者募集人民币资金的投资基金(“QDLP基金”),并将所募集的资金投资于海外市场。
与QDII类似,QDLP基金的优势在于可在批准的额度范围内在境内银行直接办理购汇手续,无须就各个投资项目单独申请商务部门、发改部门、外汇局等部门审批,但其主要是以境外证券二级市场为投资目标。
3.合格境内投资者(ODIE)境外投资
合格境内投资者(ODIE)目前在深圳试点。境内外机构在深圳市发起设立的投资管理机构可向深圳市合格境内投资者境外投资试点工作联席会议申请“境外投资基金管理企业”试点资格,继而在联席会议批准的外汇额度内向符合条件的中国境内“合格境内投资者”募集资金,在深圳市发起设立并受托管理“境外投资主体”,运用所募集的资金直接投资于境外投资标的。QDIE机构即凭联席会议的批准函件进行境外投资主体设立(如需)和外汇划转。
二、QDLP的法律法规要求
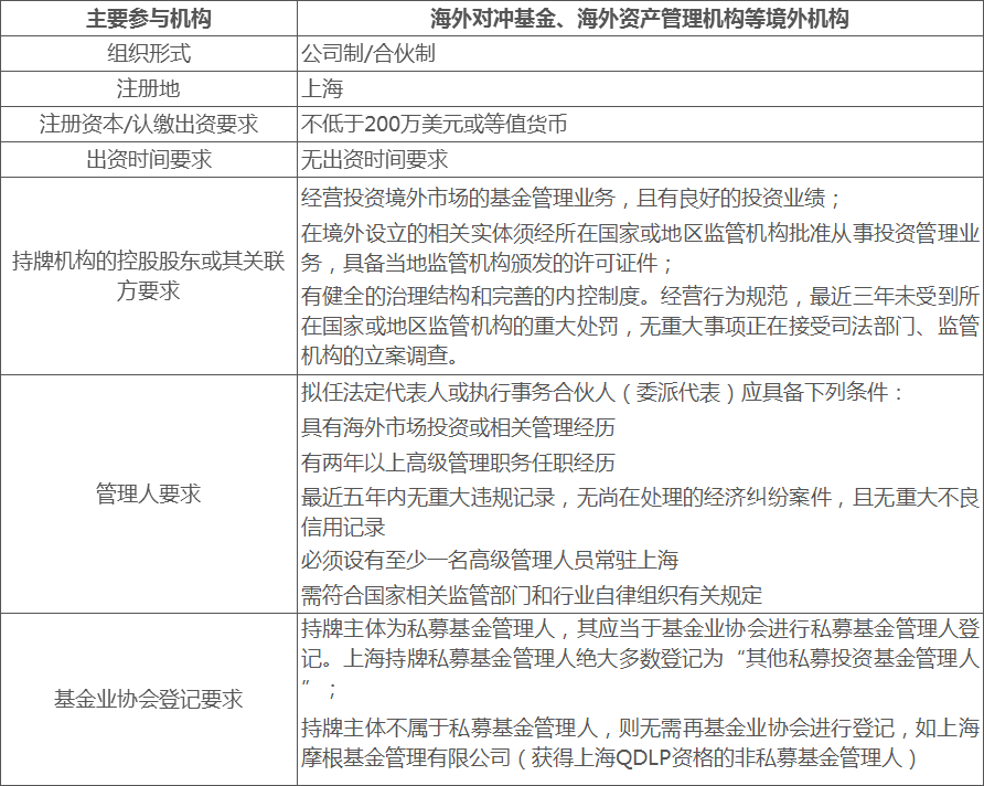
1.QDLP管理人要求分析整理(以上海为例)

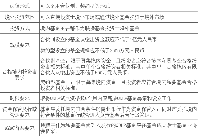
2.QDLP基金要求分析整理(以上海为例)

三、结语
QDLP的重新启动标志着我国金融市场的进一步开放,QDLP虽然只是在若干城市开展的试点项目,在机构数量还是投资规模,都无法和已经成熟的QDII项目(Qualified Domestic Institutional Investor,合格境内机构投资者,已经有132家境内金融机构获批899.93亿美元)相比。
然而,我们需要明确的是,QDLP的使命是探索一条中国居民境外投资的新路径;通过设立相应的商业机构,为境外对冲基金和资产管理机构提供了一个在中国试验其投资策略、熟悉中国市场动向、了解中国本地投资者的机会,进而为其未来参与中国资本市场、发展中国本地业务打下一个良好的基础。
随着中国经验的积累,在上海模式下设立的QDLP试点企业的境外资产管理机构,已经开始在中国设立私募证券或股权投资基金,向中国投资者募集人民币资金,并投资于中国A股和债券市场。由此,我们可以预见QDLP将会成为一种新型的投资趋势。
可能感兴趣
专业团队
- A
- B
- C
- D
- E
- F
- G
- H
- I
- J
- K
- L
- M
- N
- O
- P
- Q
- R
- S
- T
- U
- V
- W
- X
- Y
- Z
行业研究
更多-
《全国保险行业法律健康指数报告(2015-2017)》《全国保险行业法律健康指数报告(2015-2017)》是由绿法(国际)联盟(GLGA)作为编制单位,北京市道可特律师事务所作为专业支持单位,并在外部专家团队的指导下,共同打造的资本市场行业法律健康指数报告系列研究课题之一。2017年,绿法(国际)联盟(GLGA)成功发布了其资本市场行业法律健康指数报告系列研究课题的首份研究成果,即《私募基金行业法律健康指数报告》。《保险行业法律健康指数报告》是该研究课题的第二份研究成果。 -
《全国私募基金法律健康指数报告》本次报告的目的为以私募基金行业指数的形式提供关于立法、监管、司法的洞见。绿法联盟作为首个以法律为核心要素,以研究院为依托,以互联网为平台,以国际化为视野的法律跨界联盟,一直关注立法、监管、司法将以何种方式影响私募行业。时至今日,私募基金的体量已经发展至可以和公募基金等量齐观,其发展不得不称之为迅猛。但是,私募基金高歌猛进的同时也繁芜丛杂,自2016年始,监管、立法层对私募基金更加关注,故此尝试编纂私募基金行业法律健康指数报告,以量化考察私募基金行业法律风险方面的变化。以期以史鉴今,为未来的私募基金行业发展提供一点洞见。 -
《央企(A股)上市公司法律健康指数报告》《央企(A股)上市公司法律健康指数报告》是目前市场上首份以法律健康为导向和评判标准的、研究央企(A股)上市公司发展健康度的指数报告,是第一份由第三方机构推出的带有公益性和学术性的央企(A股)上市公司指数报告,是研究、评价央企(A股)上市公司的一个全新视角与一项创新性举措。报告对央企(A股)上市公司的健康度做了全视角、多层次的分析和解读;报告以动态发展的数据库为支撑,在绿法(国际)联盟(GLGA)的协调下与相关监管部门、治理机构、重要行业组织、经营主体形成互动机制,围绕央企(A股)上市公司开展长期跟踪研究,努力推出对认识央企(A股)上市公司、推进央企(A股)上市公司发展具有重要影响的学术成果。
品牌活动
更多-
[05/28]道可特20周年系列活动丨科技驱动型企业法律服务创新论坛
在各界同仁的关心和支持下,道可特成都办公室在注册成立的半年里即取得快速发展。作为道可特二十周年系列活动之一,我们拟于2023年5月28日在成都天府新区中央法务产业大厦隆重举办“高端法律服务业创新与发展论坛暨科技驱动型企业法律服务创新论坛”。届时,行业内外的领导嘉宾、专家学者、企业高管、全国知名律所贤达和著名媒体代表,将悉数出席。 -
[05/28]道可特20周年系列活动丨高端法律服务业创新发展论坛
在各界同仁的关心和支持下,道可特成都办公室在注册成立的半年里即取得快速发展。作为道可特二十周年系列活动之一,我们拟于2023年5月28日在成都天府新区中央法务产业大厦隆重举办“高端法律服务业创新与发展论坛暨科技驱动型企业法律服务创新论坛”。届时,行业内外的领导嘉宾、专家学者、企业高管、全国知名律所贤达和著名媒体代表,将悉数出席。 -
[04/22]济南·2023年“世界知识产权日”主题论坛
在第23个世界知识产权日到来之际,作为道可特二十周年系列活动之一,由多家单位主办、北京市道可特(济南)律师事务所承办的2023年“世界知识产权日”主题论坛将在山东济南隆重举行。本届论坛以知识产权高质量发展为导向,以国内知识产权现状分析及相关热点问题为核心,以数据合规、全链条知产法律服务、专利维权、知产价值最大化为抓手,以期推动知识产权服务业全方位高质量发展。届时,来自各级司法部门领导,各级知识产权协会及律师协会领导,行业专家、学者,全国知名媒体人共聚一堂,共聚发展之智,共谋发展之策。
