干货!餐饮企业必备资质法律实务
来源: 本站 时间: 2018-06-07 14:11:33 作者: 金融与资本市场团队
摘要:5月17日,海底捞向港交所递交H股招股书。在A股中,300多家排队的IPO企业,仅仅只有同庆楼一家餐饮企业。因此,海底捞和同庆楼是目前备受关注的两家餐饮企业,通过研读这两家企业的招股书,北京市道可特律师事务所金融与资本市场团队结合团队实务经验,全角度落地剖析餐饮企业的资质法律实务。
一、餐饮企业必备资质
(一)营业执照、组织机构代码证、税务登记证合一
根据《公司登记管理条例(2016修订)》以及《国务院办公厅关于加快推进“三证合一”登记制度改革的意见》(国办发(2015)50号)规定,“三证合一”登记制度是指将企业登记时依次申请,分别由工商行政管理部门核发工商营业执照、质量技术监督部门核发组织机构代码证、税务部门核发税务登记证,改为一次申请、由工商行政管理部门核发一个营业执照的登记制度。
因此,三证合一的营业执照,是餐饮企业首要的必备资质。
(二)银行开户许可证
《人民币银行结算账户管理办法》(中国人民银行令2003第5号)第六条规定,存款人开立基本存款账户、临时存款账户和预算单位开立专用存款账户实行核准制度,经中国人民银行核准后由开户银行核发开户登记证。
在《中国人民银行关于印发
因此,餐饮企业还应当具备银行开户许可证。
(三)机构信用代码证
机构信用代码证是承载机构信用代码的证书。机构信用代码证由中国人民银行统一式样和内容,记载机构信用代码、机构名称、注册地址及发证单位等信息,它覆盖机关、事业单位、企业、社会团体及其他组织等各类机构,是各类机构的“经济身份证”。和其他机构一样,餐饮企业也不例外,应当具备机构信用代码证。
(四)食品经营许可证
根据《食品经营许可管理办法》第二条规定,在中华人民共和国境内,从事食品销售和餐饮服务活动,应当依法取得食品经营许可。
因此,食品经营许可证是餐饮企业必须具备的重要资质,并且应当在经营场所的显著位置悬挂或者摆放食品经营许可证正本。
(五)环境影响登记表备案
根据《环境保护法》第十九条规定,建设对环境有影响的项目,应当依法进行环境影响评价。
根据《环境影响评价法》第十六条规定,国家根据建设项目对环境的影响程度,对建设项目的环境影响评价实行分类管理。
建设单位应当按照下列规定组织编制环境影响报告书、环境影响报告表或者填报环境影响登记表:……(三)对环境影响很小、不需要进行环境影响评价的,应当填报环境影响登记表。
根据《建设项目的环境影响评价分类管理名录》,餐饮企业应当填报环境影响登记表。
(六)城镇污水排入排水管网许可证
针对污水排入城镇管网的餐饮企业需要取得城镇污水排入排水管网许可证。《城镇污水排入排水管网许可管理办法》规定,我国对从事餐饮活动的企业事业单位、个体工商户(以下简称“排水户”)向城镇排水设施排放污水的,应当申请领取污水排入排水管网许可。
如果餐饮企业的用水来源并非自来水管网,而是直接从江河、湖泊或者地下取用水资源,还应当按照《取水许可和水资源费征收管理条例》的规定办理取水许可证。
(七)公众聚集场所投入使用、营业前消防安全检查合格证
根据《消防法》规定,公众聚集场所在投入使用、营业前,建设单位或者使用单位应当向场所所在地的县级以上地方人民政府公安机关消防机构申请消防安全检查。
餐饮企业在装修前首先应取得施工图设计文件审查合格书,然后由施工方进行施工现场备案,再由消防部门单独验收或联合其他部门联合验收,取得《消防验收合格意见书》,最后在开业前取得《公众聚集场所投入使用、营业前消防安全检查合格证》。实践中有的地区对营业面积300平米以下餐饮企业实行简易程序,可以向消防部门申请验收取得《小规模告知书》后直接申请并取得《公众聚集场所投入使用、营业前消防安全检查合格证》。但前述实操流程可能因不同地区消防部门的要求而有所区别。
(八)社会保险登记证
《社会保险法》规定,餐饮企业作为用人单位应当自成立之日起30日内,向当地社会保险经办机构申请办理社会保险登记。
(九)住房公积金开户证明
《住房公积金管理条例》规定,新设立的单位应当自设立之日起30日内到住房公积金管理中心办理住房公积金缴存登记,并自登记之日起20日内持住房公积金管理中心的审核文件,到受委托银行为本单位职工办理住房公积金账户设立手续。
(十)其他不需要资质的但必须注意的规定
1.根据《餐饮业经营管理办法(试行)》(商务部、国家发展改革委令2014年第4号)的规定,餐饮企业应进行合规销售食品、明码标价、禁止设置最低消费等。
2.根据《集会游行示威法》第七条规定,如餐饮企业举行开业庆典等集会,其负责人应在举行日期的五日前向主管机关递交书面申请并获得许可。具体操作要求餐饮企业需与各地区的主管公安机关沟通。
二、增项服务需具备的资质
(一)烟草专卖零售许可证
根据《烟草专卖许可证管理办法》规定,餐饮企业如兼营烟草专卖品的生产、批发、零售、进出口等业务的,应当依法向烟草专卖局申请领取烟草专卖许可证。
(二)食品生产许可证
根据《食品生产许可管理办法》规定,如餐饮企业还从事食品生产活动,应当依法取得食品生产许可。
(三)网络餐饮服务经营者备案
根据《网络餐饮服务食品安全监督管理办法》规定,如餐饮企业自建网站提供餐饮服务,应当在通信主管部门备案后30个工作日内,向所在地县级食品药品监督管理部门备案。
(四)商标注册证
根据《商标法》规定,如餐饮企业需要对自身的商标进行保护,应经商标局核准注册为注册商标,商标注册人享有商标专用权,受法律保护。
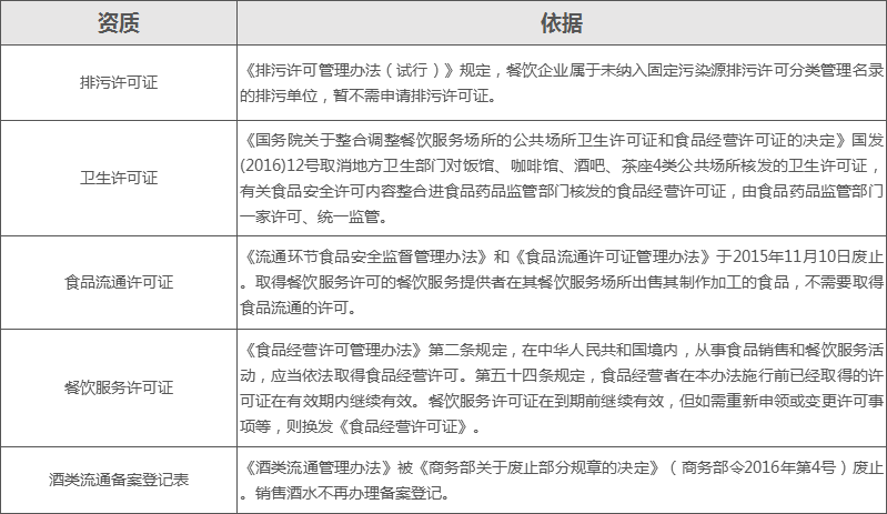
三、不需要的资质
由于餐饮类及相关的资质较多、名称相似,且近年来法律法规更新较快,容易引起大家对一些资质的疑惑或混淆。我们整理了餐饮企业常见的容易混淆却不需要具备的资质,以期帮助大家消除困惑。

上述资质有的听起来似乎是餐饮企业必备资质,但实则并未纳入其中;有的曾经是必备资质,而现在已经因法规的更新而更新或取消,对于核查一些成立较早的餐饮企业,可以起到较好的帮助作用。
四、未取得资质证照及后果
实务中,有些餐饮企业并不具备全部必须的资质,我们为大家梳理了未取得相关资质的违法后果,供大家衡量风险。

2018年4月开始,北京市环保部门联合其他主管部门开展贯穿全年的餐饮行业执法检查,以严厉打击各种环境违法行为为主。因此,建议大家务必严格遵守各部门要求,不仅应当按照规定取得相应资质证照,还应当在经营过程中加强合规治理,确保各项经营合法合规。
五、结语
本文梳理的前述资质文件是以北京地区为主,但由于各地区执行细则不同,对于前述所梳理的资质文件以及其他未提及的资质文件,具体操作还需与各地区主管机构沟通后确认执行。当然,取得资质不是主要目的,安全、稳健、合法运营餐饮企业,保障食品安全和减少环境污染才是目标。未来餐饮企业还将面临更加科学且严格的规定,比如2018年1月北京市环保局发布了《餐饮业大气污染物排放标准》,增加了颗粒物、非甲烷总烃两项污染物排放限值,加严了油烟排放限值,以期全面控制餐饮业的大气污染排放。该标准将于2019年1月1日起实施。北京市道可特律师事务所金融与资本市场团队提请投资人不仅应当关注餐饮企业资质,也应当关注餐饮企业的合规运营。
可能感兴趣
专业团队
- A
- B
- C
- D
- E
- F
- G
- H
- I
- J
- K
- L
- M
- N
- O
- P
- Q
- R
- S
- T
- U
- V
- W
- X
- Y
- Z
行业研究
更多-
《2018中国保险行业法律健康蓝皮书》《2018中国保险行业法律健康蓝皮书》包括上篇《保险行业法律健康指数报告》及下篇《保险行业法律专题报告》。其中,《保险行业法律健康指数报告》是由绿法(国际)联盟(GLGA)继2018年成功发布首份《保险行业法律健康指数报告》之后连续第二年发布,该指数能够综合、直观反映近三年来保险行业整体的法律健康状态。《保险行业法律专题报告》则结合近年来保险行业及保险资金运用领域法律实务,针对当下行业实务中的热点及疑难复杂问题,从法律视角予以分析和解读,以期为保险行业及保险资金运用的合法合规发展提供一些意见和建议。 -
《全国私募基金法律健康指数报告》本次报告的目的为以私募基金行业指数的形式提供关于立法、监管、司法的洞见。绿法联盟作为首个以法律为核心要素,以研究院为依托,以互联网为平台,以国际化为视野的法律跨界联盟,一直关注立法、监管、司法将以何种方式影响私募行业。时至今日,私募基金的体量已经发展至可以和公募基金等量齐观,其发展不得不称之为迅猛。但是,私募基金高歌猛进的同时也繁芜丛杂,自2016年始,监管、立法层对私募基金更加关注,故此尝试编纂私募基金行业法律健康指数报告,以量化考察私募基金行业法律风险方面的变化。以期以史鉴今,为未来的私募基金行业发展提供一点洞见。 -
《全国保险行业法律健康指数报告(2015-2017)》《全国保险行业法律健康指数报告(2015-2017)》是由绿法(国际)联盟(GLGA)作为编制单位,北京市道可特律师事务所作为专业支持单位,并在外部专家团队的指导下,共同打造的资本市场行业法律健康指数报告系列研究课题之一。2017年,绿法(国际)联盟(GLGA)成功发布了其资本市场行业法律健康指数报告系列研究课题的首份研究成果,即《私募基金行业法律健康指数报告》。《保险行业法律健康指数报告》是该研究课题的第二份研究成果。
品牌活动
更多-
[05/28]道可特20周年系列活动丨科技驱动型企业法律服务创新论坛
在各界同仁的关心和支持下,道可特成都办公室在注册成立的半年里即取得快速发展。作为道可特二十周年系列活动之一,我们拟于2023年5月28日在成都天府新区中央法务产业大厦隆重举办“高端法律服务业创新与发展论坛暨科技驱动型企业法律服务创新论坛”。届时,行业内外的领导嘉宾、专家学者、企业高管、全国知名律所贤达和著名媒体代表,将悉数出席。 -
[05/28]道可特20周年系列活动丨高端法律服务业创新发展论坛
在各界同仁的关心和支持下,道可特成都办公室在注册成立的半年里即取得快速发展。作为道可特二十周年系列活动之一,我们拟于2023年5月28日在成都天府新区中央法务产业大厦隆重举办“高端法律服务业创新与发展论坛暨科技驱动型企业法律服务创新论坛”。届时,行业内外的领导嘉宾、专家学者、企业高管、全国知名律所贤达和著名媒体代表,将悉数出席。 -
[04/22]济南·2023年“世界知识产权日”主题论坛
在第23个世界知识产权日到来之际,作为道可特二十周年系列活动之一,由多家单位主办、北京市道可特(济南)律师事务所承办的2023年“世界知识产权日”主题论坛将在山东济南隆重举行。本届论坛以知识产权高质量发展为导向,以国内知识产权现状分析及相关热点问题为核心,以数据合规、全链条知产法律服务、专利维权、知产价值最大化为抓手,以期推动知识产权服务业全方位高质量发展。届时,来自各级司法部门领导,各级知识产权协会及律师协会领导,行业专家、学者,全国知名媒体人共聚一堂,共聚发展之智,共谋发展之策。
