道可特视点 | 股权代持纠纷的法律风险及裁判观点解读
来源: 本站 时间: 2018-02-26 16:59:26 作者: 争议解决团队
摘要:股权代持已成为众多投资者青睐的一种投资形式,这主要是因为它既满足了投资行为的保密性和灵活性,又在一定程度上起到了规避法律规定和监管要求的作用。但是,股权代持背后隐藏的法律风险亦是不容小觑的,实际上,股权代持不仅关乎隐名股东与显名股东双方,更是容易引发公司僵局与公司纠纷,它牵涉到所持有股权的公司以及公司的其他股东,发生纠纷后往往不易处理。北京市道可特律师事务所争议解决团队将就股权代持行为的涵义和法律风险进行阐述和分析,并选取司法实践中常见的股权代持纠纷类型的裁判观点进行介绍。
一、股权代持概述
股权代持,也称委托持股、隐名持股,是指实际出资人(即被代持人)与名义出资人(即代持人)以协议或其它形式约定,由名义股东以其自己名义代实际出资人履行股东权利义务,由实际出资人履行出资义务并享有投资权益的一种权利义务安排。
一般而言,股权代持行为大多是实际出资人出于规避人数、身份、工商注册等限制、保密要求等因素的考虑,为了交易结构灵活设计而采取的规避手段和救济措施。以股东身份的规避为例,在政府部门或其他参照公务员管理的单位任职的公务人员、军人、国有企业领导干部、境外投资者等具有“特殊身份”的人员从事对外投资时都存在一定的限制性因素。例如,境外投资者被限制或禁止进入的企业或行业要根据投资目录来确定,且中外合资、合作企业的中方代表不得为自然人,在此种情况下,为了规避外商投资审批核准带来的限制及各方面成本,各方投资人往往会根据相关规定和要求选择适格的国内机构法人作为名义出资人,从而形成股权代持。
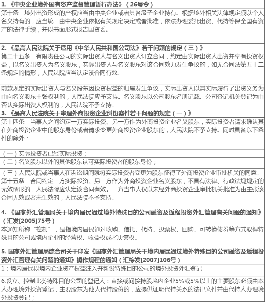
目前,国内立法文件和司法实践对股权代持行为的合法性持“有条件承认其合法性”的态度,具体而言,目前我国的司法解释认可了一般情况下代持协议的合法性,但如果违反了《合同法》第五十二条强制性规定则该协议将被视作无效。另外,法律或行政法规可能禁止或限制隐名股东的对外投资行为或投资于特定行业。如果隐名股东属于被禁止或限制对外投资的人,或者其拟投资的企业所在的行业属于法律或行政法规禁止或限制投资的特定行业,则股权代持行为可能被认定为具有非法目的,属于“以合法形式掩盖非法目的”的行为,从而被认定为无效法律行为。具体规定散见于下列各层级法律规范性文件中:

二、股权代持纠纷的裁判观点
在近些年的司法实践中,股权代持行为引发的争议和纠纷数量呈现出持续增长的趋势,主要纠纷类型为:股权代持股东确权显名纠纷、隐名股东债务纠纷、代持协议效力纠纷等,其中,隐名股东要求确权显名纠纷的比例最大。本文在此选取若干司法实践中常见的股权代持纠纷类型的裁判观点进行介绍。
裁判观点一:对于股权代持,双方应签订相应的协议以确定双方的关系,从而否定名义股东的股东权利;仅有转账凭证而无书面股权代持协议,即使存在亲属关系并出庭作证,也无法确认股权代持关系;口头代持协议亦无法保证隐名股东的权利。
如果没有证据能够证明隐名股东与显名股东之间确实达成了合法有效的股权代持合意,转款用途亦不明确,即便投资资金确实来源于隐名股东,亦不能就此认定其享有股东权利。
以江苏圣奥化学科技有限公司与刘婧与王昊股东资格确认纠纷案(苏商初字第0015号、民二终字第96号)为例:
王昊作为江苏圣奥公司持有39.024%股权的显名股东,在公司设立和第一期增资时,其出资系从王昊账户进入公司验资账户,虽然刘婧于同一天向王昊汇款,金额也与出资额相同,但由于刘婧、王昊之间存在多次款项往来,不能排除王昊向刘婧借款出资的可能性,即刘婧汇款的用途并不能必然、排他地认定为系对江苏圣奥公司的出资行为,仅凭款项往来无法推定出资关系。第二期增资时王昊的出资款来源于香港凯雷公司支付的股权转让对价,因王昊为江苏圣奥公司显名股东,该款项与刘婧无关。“一致行动协议函”本身涉及的权利义务主体是香港凯雷公司和王昊,而非刘婧,该函件既不能证明刘婧主张的代持关系,亦不能证明香港凯雷公司认可刘婧的股东身份。
刘婧提交的证据可以证明其曾经担任江苏圣奥公司的董事、董事长并可以对公司的经营和决策产生重大的影响,但这并不能为其具有股东身份佐证,其所主张的向王昊、程千文授权的事实,亦与股东资格无关;故刘婧的举证不能证明刘婧以股东身份对公司实施经营管理行为以及享有股东权益。王昊提供的证据可以证明王昊实际享有股东权利。
裁判观点二:隐名股东主张显名股东身份需经其他股东过半数同意。
按照《最高人民法院关于适用若干问题的规定(三)》第二十五条第三款规定,隐名股东主张变更股东、要求公司签发出资证明书、记载于股东名册、记载于公司章程及要求办理工商登记的,应当经过公司其他股东过半数的同意。
在司法实践中,若隐名股东无法提供公司其他过半数股东同意的相关证据,即使该隐名股东是涉案股权的实际出资人,其向法院主张成为显名股东或者要求记载于股东名册、公司章程的,法院大多不予支持。
以上海某机械公司诉吴某股东资格确认纠纷为例:
本案系股东资格确认以及据此请求公司变更登记的合并之诉。经审核,吴某对百勤公司的出资事实成立,对此百勤公司、庄某、张某亦无异议,法院予以确认。关于出资的金额,由吴震某数年的累计出资行为、股权证、百勤公司与庄某签发的《证书》等为据,据此法院认定吴某的出资为人民币30万元,相应持有百勤公司3.75%的股份。上诉人百勤公司、庄某、张某关于此节的上诉请求,法院不予采信。关于吴某另一请求变更登记之诉求,结合百勤公司组织架构的历史形成,可以确定百勤公司始终存在显名与隐名股东混合并存、共同治理公司的这样一种长期稳定的态势,对此所有投资人包括显名与隐名的股东均有约定和遵循。原审判决认定百勤公司除本案当事人之外,已无第四方股东,显然存在一定的偏差。
同时,依据《证书》及其他证据,可以确定吴某作为投资人之一,亦认可其所持股份属于隐名股并由庄某代持,该情形已长期存在,并未影响吴某参与百勤公司内部的决策和分红。现吴某独自诉求显名,从实质上打破了百勤公司治理结构的稳定性与人合性,对此百勤公司的其他投资人均一致反对该诉求。基于此,吴某作为实际出资人,因尚未经公司其他股东(投资人)半数以上同意,故其变更登记之诉求依法不能成立,应予驳回。鉴于百勤公司、庄淑英、张毅华二审提交的新证据,导致案件事实认定有所变化,故相应的判决结果应予撤销。
裁判观点三:名义股东的债权人对代持股权申请强制执行,隐名股东以其为代持股权的实际权利人为由提出执行异议,要求停止执行的,法院不予支持。
以成都广诚贸易有限公司与福州飞越集团有限公司股权确认纠纷再审案(最高人民法院(2013)民申字第758号民事裁定书)为例:
广诚公司虽为案涉股权的实际出资人,其与飞越集团签订协议约定该股权为广诚公司所有,但该股权登记在飞越集团名下,且经中国证券登记结算有限责任公司予以确认,飞越集团、棱光公司亦向社会予以公告,对外具有公示效应。因此,对内关系上,广诚公司与飞越集团之间应根据双方的协议约定,广诚公司为该股权的权利人;对外关系上,即对广诚公司与飞越集团以外的其他人,应当按照公示的内容,认定该股权由记名股东飞越集团享有。2008年7月9日法院受理闽发证券有限责任公司申请飞越集团破产还债一案,2009年10月28日裁定宣告飞越集团破产。闽发证券有限责任公司根据登记及公告的公示公信力,有理由相信飞越集团持有棱光公司的股份,有权利就该股权实现其债权。如果支持广诚公司确认股权的诉讼请求,必然损害飞越集团其他债权人的利益。因此,一、二审判决虽认可广诚公司与飞越集团之间存在代持股权事实,但对广诚公司的诉讼请求不予支持,是正确的。至于广诚公司作为实际出资人如何实现其债权的问题,一审判决已经明确告知其应通过破产程序申报债权解决。
三、结语
通过前述在立法层面和司法实践层面的分析和阐述,我们不难看出,股权代持行为在为投资者提供“便利”的同时,也确实蕴藏着各种各样的风险因素,而这些风险因素为隐名股东、显名股东、公司及其他股东、债权人等各方的权利行使和保障都带来了诸多困难和不便。因此,北京市道可特律师事务所争议解决团队建议各方投资人及公司对股权代持行为进行全面的认识和考量,从股权代持协议的签署、条款的设置、股权代持对象的选择、股东权利的保障、公司经营管理等多方面着手降低其对各方产生的不利影响。
可能感兴趣
专业团队
- A
- B
- C
- D
- E
- F
- G
- H
- I
- J
- K
- L
- M
- N
- O
- P
- Q
- R
- S
- T
- U
- V
- W
- X
- Y
- Z
行业研究
更多-
《央企(A股)上市公司法律健康指数报告》《央企(A股)上市公司法律健康指数报告》是目前市场上首份以法律健康为导向和评判标准的、研究央企(A股)上市公司发展健康度的指数报告,是第一份由第三方机构推出的带有公益性和学术性的央企(A股)上市公司指数报告,是研究、评价央企(A股)上市公司的一个全新视角与一项创新性举措。报告对央企(A股)上市公司的健康度做了全视角、多层次的分析和解读;报告以动态发展的数据库为支撑,在绿法(国际)联盟(GLGA)的协调下与相关监管部门、治理机构、重要行业组织、经营主体形成互动机制,围绕央企(A股)上市公司开展长期跟踪研究,努力推出对认识央企(A股)上市公司、推进央企(A股)上市公司发展具有重要影响的学术成果。 -
《全国保险行业法律健康指数报告(2015-2017)》《全国保险行业法律健康指数报告(2015-2017)》是由绿法(国际)联盟(GLGA)作为编制单位,北京市道可特律师事务所作为专业支持单位,并在外部专家团队的指导下,共同打造的资本市场行业法律健康指数报告系列研究课题之一。2017年,绿法(国际)联盟(GLGA)成功发布了其资本市场行业法律健康指数报告系列研究课题的首份研究成果,即《私募基金行业法律健康指数报告》。《保险行业法律健康指数报告》是该研究课题的第二份研究成果。 -
《2018中国不良资产蓝皮书》绿法联盟研究院基于对整体不良资产行业进行深入的考察、研究的基础上,与北京市道可特律师事务所共同编制了《2018中国不良资产蓝皮书》,希望能够对行业带来指导,也能体现不良资产行业本身的创新,具有一定的学术性和公益性。
品牌活动
更多-
[05/28]道可特20周年系列活动丨科技驱动型企业法律服务创新论坛
在各界同仁的关心和支持下,道可特成都办公室在注册成立的半年里即取得快速发展。作为道可特二十周年系列活动之一,我们拟于2023年5月28日在成都天府新区中央法务产业大厦隆重举办“高端法律服务业创新与发展论坛暨科技驱动型企业法律服务创新论坛”。届时,行业内外的领导嘉宾、专家学者、企业高管、全国知名律所贤达和著名媒体代表,将悉数出席。 -
[05/28]道可特20周年系列活动丨高端法律服务业创新发展论坛
在各界同仁的关心和支持下,道可特成都办公室在注册成立的半年里即取得快速发展。作为道可特二十周年系列活动之一,我们拟于2023年5月28日在成都天府新区中央法务产业大厦隆重举办“高端法律服务业创新与发展论坛暨科技驱动型企业法律服务创新论坛”。届时,行业内外的领导嘉宾、专家学者、企业高管、全国知名律所贤达和著名媒体代表,将悉数出席。 -
[04/22]济南·2023年“世界知识产权日”主题论坛
在第23个世界知识产权日到来之际,作为道可特二十周年系列活动之一,由多家单位主办、北京市道可特(济南)律师事务所承办的2023年“世界知识产权日”主题论坛将在山东济南隆重举行。本届论坛以知识产权高质量发展为导向,以国内知识产权现状分析及相关热点问题为核心,以数据合规、全链条知产法律服务、专利维权、知产价值最大化为抓手,以期推动知识产权服务业全方位高质量发展。届时,来自各级司法部门领导,各级知识产权协会及律师协会领导,行业专家、学者,全国知名媒体人共聚一堂,共聚发展之智,共谋发展之策。
