道可特专题(下) | 《关于规范金融机构资产管理业务的指导意见(征求意见稿)》系列解读(三)
来源: 本站 时间: 2017-12-18 13:40:48 作者: 金融与资本市场团队
摘要:中国人民银行、银监会、证监会、保监会、外汇局于2017年11月17日发布了《关于规范金融机构资产管理业务的指导意见(征求意见稿)》(简称“《指导意见》”)。《指导意见》共29条,从统一监管标准、打破刚性兑付、抑制多层嵌套和通道业务等八个方面,对资管业务应如何规范运作予以明确。北京市道可特律师事务所金融与资本市场团队将就《指导意见》对保险资管业务的影响进行系列解读与分析。
《指导意见》的出台可谓掷地有声,其重大意义就在于一改以往资管业务监管部门和监管标准的不一致,而是将按照资管产品的类型制定统一的监管标准,对同类资管业务做出一致性规定,实行公平的市场准入和监管,最大程度地消除监管套利空间。这一重大改变将《指导意见》适用范围内的金融机构资管业务划入同一起跑线,因此对于保险资管业务来讲既是机遇也是挑战。
一、禁止多层嵌套
《指导意见》第二十一条指出,“资产管理产品可以投资一层资产管理产品,但所投资的资产管理产品不得再投资其他资产管理产品(公募证券投资基金除外)。”也即,《指导意见》禁止了此前常见的多层嵌套模式,资管产品只允许一层嵌套,且一层嵌套的情况下也需要穿透识别合格投资者和底层资产。
资管产品多层嵌套模式被禁止后,保险资管产品的投资范围相较之前会缩小,对实务中常见的过于复杂、多层嵌套的产品结构会有不小的影响。本次《指导意见》虽然未将私募基金纳入到资管产品的定义中,但是《中国人民银行有关部门负责人就
另外,此前已经发布的《中国保监会关于加强组合类保险资产管理产品业务监管的通知》中也规定,禁止发行具有“嵌套”交易结构的产品并严格规定了投资范围,这与《指导意见》明确提出的消除多层嵌套不谋而合。
另外,多层嵌套往往是嵌套“通道业务”,因此除了禁止多层嵌套对以往常见模式具有较大影响外,“通道业务”的禁止也同样影响了常见模式的继续运用。《指导意见》要求金融机构不得为其他金融机构的资产管理产品提供规避投资范围、杠杆约束等监管要求的通道服务。因此,在通道业务难以为继的背景下,投资渠道会受到更多的限制,对于保险资管产品而言,此前通行或常见的投资方式将不能继续。
但是,《指导意见》提出的“金融机构不得为其他金融机构的资产管理产品提供规避投资范围、杠杆约束等监管要求的通道服务”是意味着禁止所有的通道业务,还是仅禁止具有“规避投资范围、杠杆约束等监管要求”的通道业务还有待进一步的明确。《指导意见》首次明确提及不得从事“通道业务”,在正式生效的文件中或者在金融监督管理部门出台的细则中是否会有更加细化的规定,还需拭目以待。
二、限制分级安排
《指导意见》第二十条对分级产品的限制和分级杠杆的比例都作出了明确的限定与要求,并特别指出分级资产管理产品不得直接或者间接对优先级份额认购者提供保本保收益安排。
此前实务中,常见的保险资管产品较少进行分级安排,且《中国保监会关于加强组合类保险资产管理产品业务监管的通知》中也已经规定,禁止向非机构投资者发行分级产品。但是保险资管产品在参与其他资管产品时,尤其是在包含保险资金的情况下,通常都会要求作为优先级参与投资,并且对本金安全和投资收益都有一定的要求。
上述在实务中常见的模式或投资偏好在《指导意见》的背景下将面临以下两方面的问题:
第一,《指导意见》明确指出公募产品、开放式私募产品、投资于单一投资标的私募产品(投资比例超过50%即视为单一)以及投资债券、股票等标准化资产比例超过50%的私募产品不得进行份额分级安排。因此,如果保险资管产品投资的其他资管产品属于上述不得进行份额分级安排的产品,则保险资管产品此前通常要求作为优先级的偏好难以再被满足。
第二,《指导意见》还指出分级资产管理产品不得直接或者间接对优先级份额认购者提供保本保收益安排。此前,实务中较为常见的一种模式是,保险资管产品作为优先级投资于私募基金份额或者信托计划(或多层嵌套结构),进而间接投资于标的公司股权。保险资管产品将通过劣后级按固定溢价率收购保险资管产品所持优先级份额的方式实现退出,或通过第三方对保险资管产品应获分配收益提供差额补足或流动性支持以保证其收益。因此《指导意见》出台后,即使保险资管产品在投资其他资管产品时可以作为优先级,但也无法再要求本金的绝对安全和投资收益的保障。
另外,从严格意义的角度分析,在前述常见模式下,保险资管产品属于间接实现名股实债的目的。根据近期金融监管精神以及监管口径的发展趋势,除了产品层面的优先级保本保收益退出(间接实现名股实债)已经被《指导意见》禁止,项目层面的保本保收益退出(直接实现名股实债)也很可能在即将出台的配套细则文件中被禁止。因此,不论是前述嵌套方式搭建名股实债的结构还是直接设计名股实债的结构都存在合规性风险。后续,对于资管产品而言,不仅仅是保险资管产品,需要考虑更加偏向股权性质的投资结构。
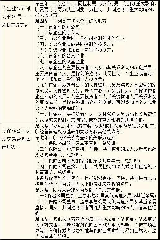
三、界定关联方标准
对于关联方的认定,《指导意见》要求按照财政部《企业会计准则》的规定确定。但是保监会《保险公司关联交易管理暂行办法》中对于关联方的认定口径与财政部《企业会计准则第36号--关联方披露》的认定口径并不完全重合,具体如下表:

因此在关联方认定标准方面,可能还有待保监会与其他金融监督管理部门进一步达成统一标准。在正式生效的《指导意见》中,这一内容是否会有变化还需要观望。
四、建立资产管理产品统一报告制度
《指导意见》第二十四条规定,金融机构于每只资产管理产品成立后5个工作日内,向人民银行和金融监督管理部门同时报送产品基本信息和起始募集信息;于每月10日前报送存续期募集信息、资产负债信息,于产品终止后5个工作日内报送终止信息。如果正式生效的《指导意见》在报告制度部分没有进行本质的修改或调整,那么每只保险资管产品都需要履行双重报送备案程序,对于保险资管机构而言,还需要进一步的研究和协调监管程序问题。
五、禁止期限错配
《指导意见》规定,资管产品直接或者间接投资于非标准化债权类资产或未上市企业股权及其受(收)益权的不允许期限错配。因此,对于银行理财等短期资金而言,其进入一些投资期限长的项目将受到较大影响。
但是,保险资管业务以母公司的保费收入和委托管理资金为主,最主要的资金来源就是保险资金,而保险资金最大的特点就是资金体量大且来源稳定、投资周期长、投资回报要求安全稳定。因此,保险资金的特点与大型项目有着天然的匹配度。具体来看,大型工程或者重大建设类项目的投资规模大、回报周期长,但是回报相对稳定且抗周期性良好。所以,在其他资管产品难以满足期限的配置要求时,保险资管产品迎来了诸多机遇。
另外,《指导意见》还特别指出,鼓励金融机构通过发行资产管理产品募集资金支持国家重点领域和重大工程建设、科技创新和战略性新兴产业、“一带一路”建设、京津冀协同发展等领域。鼓励金融机构通过发行资产管理产品募集资金支持经济结构转型和降低企业杠杆率。因此,基于保险资管产品和保险资金的优势和特点,保险资管产品将有更为广阔的天地深入对接实体经济,发挥自身优势,服务国家发展战略,支持国家区域经济建设。
本次出台的《指导意见》改变了以往同类资管业务的监管规则和监管标准不一致的状态,将金融机构资管业务划入同一起跑线,改变了对于保险资管业务不太公平的现状。今后,对于资产管理机构而言,比拼的将是研究能力、投资水平,因此竞争会更加公平但也会更加激烈。但是,机遇与挑战并存,相信保险资管业务在新时代、新形势下,能够充分发挥自身优势,服务实体经济,创造更多辉煌。
可能感兴趣
专业团队
- A
- B
- C
- D
- E
- F
- G
- H
- I
- J
- K
- L
- M
- N
- O
- P
- Q
- R
- S
- T
- U
- V
- W
- X
- Y
- Z
行业研究
更多-
《2018中国不良资产蓝皮书》绿法联盟研究院基于对整体不良资产行业进行深入的考察、研究的基础上,与北京市道可特律师事务所共同编制了《2018中国不良资产蓝皮书》,希望能够对行业带来指导,也能体现不良资产行业本身的创新,具有一定的学术性和公益性。 -
《2018中国保险行业法律健康蓝皮书》《2018中国保险行业法律健康蓝皮书》包括上篇《保险行业法律健康指数报告》及下篇《保险行业法律专题报告》。其中,《保险行业法律健康指数报告》是由绿法(国际)联盟(GLGA)继2018年成功发布首份《保险行业法律健康指数报告》之后连续第二年发布,该指数能够综合、直观反映近三年来保险行业整体的法律健康状态。《保险行业法律专题报告》则结合近年来保险行业及保险资金运用领域法律实务,针对当下行业实务中的热点及疑难复杂问题,从法律视角予以分析和解读,以期为保险行业及保险资金运用的合法合规发展提供一些意见和建议。 -
《全国私募基金法律健康指数报告》本次报告的目的为以私募基金行业指数的形式提供关于立法、监管、司法的洞见。绿法联盟作为首个以法律为核心要素,以研究院为依托,以互联网为平台,以国际化为视野的法律跨界联盟,一直关注立法、监管、司法将以何种方式影响私募行业。时至今日,私募基金的体量已经发展至可以和公募基金等量齐观,其发展不得不称之为迅猛。但是,私募基金高歌猛进的同时也繁芜丛杂,自2016年始,监管、立法层对私募基金更加关注,故此尝试编纂私募基金行业法律健康指数报告,以量化考察私募基金行业法律风险方面的变化。以期以史鉴今,为未来的私募基金行业发展提供一点洞见。
品牌活动
更多-
[05/28]道可特20周年系列活动丨科技驱动型企业法律服务创新论坛
在各界同仁的关心和支持下,道可特成都办公室在注册成立的半年里即取得快速发展。作为道可特二十周年系列活动之一,我们拟于2023年5月28日在成都天府新区中央法务产业大厦隆重举办“高端法律服务业创新与发展论坛暨科技驱动型企业法律服务创新论坛”。届时,行业内外的领导嘉宾、专家学者、企业高管、全国知名律所贤达和著名媒体代表,将悉数出席。 -
[05/28]道可特20周年系列活动丨高端法律服务业创新发展论坛
在各界同仁的关心和支持下,道可特成都办公室在注册成立的半年里即取得快速发展。作为道可特二十周年系列活动之一,我们拟于2023年5月28日在成都天府新区中央法务产业大厦隆重举办“高端法律服务业创新与发展论坛暨科技驱动型企业法律服务创新论坛”。届时,行业内外的领导嘉宾、专家学者、企业高管、全国知名律所贤达和著名媒体代表,将悉数出席。 -
[04/22]济南·2023年“世界知识产权日”主题论坛
在第23个世界知识产权日到来之际,作为道可特二十周年系列活动之一,由多家单位主办、北京市道可特(济南)律师事务所承办的2023年“世界知识产权日”主题论坛将在山东济南隆重举行。本届论坛以知识产权高质量发展为导向,以国内知识产权现状分析及相关热点问题为核心,以数据合规、全链条知产法律服务、专利维权、知产价值最大化为抓手,以期推动知识产权服务业全方位高质量发展。届时,来自各级司法部门领导,各级知识产权协会及律师协会领导,行业专家、学者,全国知名媒体人共聚一堂,共聚发展之智,共谋发展之策。
