道可特视点 | 美国信托简介
来源: 本站 时间: 2017-11-24 15:15:37 作者: 国际业务团队
摘要:信托,英文“Trust”,是指设立人为了第三方(收益人)的利益而把财产放到信托中,由委托人根据设立人的意愿来管理和分配财产。信托是一种法律契约,主体由三方构成:设立人(settlor)、受托人(trustee),也叫执行人,和受益人(beneficiary)。名义上讲,已经放到信托中的财产属于信托所有。道可特律师事务所国际业务团队将对美国信托的基本情况进行简要梳理和介绍。
信托的种类
信托一般可以分为:可撤消信托(revocable trust)和不可撤消信托(irrevocable trust)。可撤销信托是指委托人在信托契约中保留了随时终止信托并取回信托财产的权力的信托。不可撤消信托是指信托证书中未附撤销条款,因而财产委托人无信托撤销权的信托。
下面我们将阐述和分析几种常见的信托:
一、生前信托
生前信托(Living Trust)是指委托人在生时设立的,将财产放到生前信托中,委托人拥有完全的控制权和支配权的信托。当委托人去世或完全残障而失去行为能力时,委托人制定的后续执行人(successor trustee)来接管控制权。生前信托是一种可撤消信托。以下是对于生前信托的优缺点比较:

二、生后信托
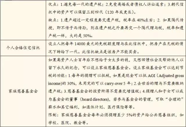
生后信托(Testamentary Trust),当信托设立人过世后,生前信托中的财产就开始步入生后信托的过程,以下三种信托根据其不同特点可适用于遗产规划:
三、不可撤销信托
不可撤消信托,是指设立人一旦设立此信托,即放弃信托财产的所有权(Owership),在没有受益人同意的情况下,设立人不得修改和取消此信托。不可撤销信托被视为是一种终极赠与。以下是不可撤销信托的几种方式以供选择:

以上是对几种常见的美国信托的简单介绍。由于其制度的特殊性、创新性和巨大的弹性空间,信托在美国已成为一项广泛的财富管理方式。相对于国内更偏向于理财产品的信托形式,美国信托为家族财富传承提供了更多的选择、更多的想象空间。
北京道可特律师事务所家族办公室业务介绍
道可特家族办公室因全球范围高净值客户财富传承和保护之需求应运而生。以道可特律师事务所为载体,律师团队协同顾问专家,为个人和家族提供一站式、高保密专业定制服务,提供持续有效的解决方案。我们团队在该领域积累的广泛知识和经验,使得我们成为市场领先者。
围绕着家族的财富、治理、安全三大主线,我们的服务分为家族财富传承、家族资产管理、家族治理架构、家族危机处理、家族行政事务五大模块。通过深入了解客户的资产状况,听取客户的期望和需求,专业团队提供财富保护和传承咨询服务并制定专门的解决方案,我们可以为个人、家族、家族企业、私募股权投资基金、家族办公室、慈善基金等提供包括家族资产保护与传承方案设计、移民前财产规划、上市前财产规划、CRS尽职调查、家族危机防范及处理等服务内容。
可能感兴趣
专业团队
- A
- B
- C
- D
- E
- F
- G
- H
- I
- J
- K
- L
- M
- N
- O
- P
- Q
- R
- S
- T
- U
- V
- W
- X
- Y
- Z
行业研究
更多-
《全国保险行业法律健康指数报告(2015-2017)》《全国保险行业法律健康指数报告(2015-2017)》是由绿法(国际)联盟(GLGA)作为编制单位,北京市道可特律师事务所作为专业支持单位,并在外部专家团队的指导下,共同打造的资本市场行业法律健康指数报告系列研究课题之一。2017年,绿法(国际)联盟(GLGA)成功发布了其资本市场行业法律健康指数报告系列研究课题的首份研究成果,即《私募基金行业法律健康指数报告》。《保险行业法律健康指数报告》是该研究课题的第二份研究成果。 -
《全国私募基金法律健康指数报告》本次报告的目的为以私募基金行业指数的形式提供关于立法、监管、司法的洞见。绿法联盟作为首个以法律为核心要素,以研究院为依托,以互联网为平台,以国际化为视野的法律跨界联盟,一直关注立法、监管、司法将以何种方式影响私募行业。时至今日,私募基金的体量已经发展至可以和公募基金等量齐观,其发展不得不称之为迅猛。但是,私募基金高歌猛进的同时也繁芜丛杂,自2016年始,监管、立法层对私募基金更加关注,故此尝试编纂私募基金行业法律健康指数报告,以量化考察私募基金行业法律风险方面的变化。以期以史鉴今,为未来的私募基金行业发展提供一点洞见。 -
《2018中国不良资产蓝皮书》绿法联盟研究院基于对整体不良资产行业进行深入的考察、研究的基础上,与北京市道可特律师事务所共同编制了《2018中国不良资产蓝皮书》,希望能够对行业带来指导,也能体现不良资产行业本身的创新,具有一定的学术性和公益性。
品牌活动
更多-
[05/28]道可特20周年系列活动丨科技驱动型企业法律服务创新论坛
在各界同仁的关心和支持下,道可特成都办公室在注册成立的半年里即取得快速发展。作为道可特二十周年系列活动之一,我们拟于2023年5月28日在成都天府新区中央法务产业大厦隆重举办“高端法律服务业创新与发展论坛暨科技驱动型企业法律服务创新论坛”。届时,行业内外的领导嘉宾、专家学者、企业高管、全国知名律所贤达和著名媒体代表,将悉数出席。 -
[05/28]道可特20周年系列活动丨高端法律服务业创新发展论坛
在各界同仁的关心和支持下,道可特成都办公室在注册成立的半年里即取得快速发展。作为道可特二十周年系列活动之一,我们拟于2023年5月28日在成都天府新区中央法务产业大厦隆重举办“高端法律服务业创新与发展论坛暨科技驱动型企业法律服务创新论坛”。届时,行业内外的领导嘉宾、专家学者、企业高管、全国知名律所贤达和著名媒体代表,将悉数出席。 -
[04/22]济南·2023年“世界知识产权日”主题论坛
在第23个世界知识产权日到来之际,作为道可特二十周年系列活动之一,由多家单位主办、北京市道可特(济南)律师事务所承办的2023年“世界知识产权日”主题论坛将在山东济南隆重举行。本届论坛以知识产权高质量发展为导向,以国内知识产权现状分析及相关热点问题为核心,以数据合规、全链条知产法律服务、专利维权、知产价值最大化为抓手,以期推动知识产权服务业全方位高质量发展。届时,来自各级司法部门领导,各级知识产权协会及律师协会领导,行业专家、学者,全国知名媒体人共聚一堂,共聚发展之智,共谋发展之策。
